中国城市数量达672个,常住人口城镇化率59.58%
国家统计局15日发布的“新中国成立70周年经济社会发展成就系列报告之十七”——《城镇化水平不断提升 城市发展阔步前进》指出,新中国成立70年来,经历了世界历史上规模最大、速度最快的城镇化进程。截至去年末,我国城市个数达到672个,其中,地级以上城市297个,县级市375个;建制镇21297个。我国常住人口城镇化率达到59.58%,比1949年末提高47.94个百分点,年均提高0.69个百分点。
You can add a timestamp to a video caption or reply, which will link to that exact moment in the footage. Use them to skip the opening credits or point out easter eggs – they work for YouTube videos as well. https://twitter.com/telegram/status/1161329992652845056/video/1 https://twitter.com/telegram/status/1161329992652845056
别问。问就是没洗头。 <a href="" target="_blank" rel="noopener"></a> https://twitter.com/dontscrewuup/status/1160880636124512257
《重要》 #推特小剧场 <a href="" target="_blank" rel="noopener"></a> https://twitter.com/HenryZhang09/status/1160839549913714688
一个澳大利亚计算机教授,在2000年发起一个比赛。谁将100MB 的维基百科文本文件,压缩得最小,可以得到5万欧元奖金。
经过20年,领先者的记录从18MB 降低到16MB 以下。目前还在等待,看谁第一个压缩到15MB。http://www.hutter1.net/prize/index.htm <a href="" target="_blank" rel="noopener"></a> https://twitter.com/ruanyf/status/1160755778468237312
不知道有多少朋友知道这个App,将那些国产毒瘤储存和扫描的目录重新映射位置,让我们敏感的数据得到保护…<br><br><a href="https://play.google.com/store/apps/details?id=moe.shizuku.redirectstorage" target="_blank" rel="noopener">https://play.google.com/store/apps/details?id=moe.shizuku.redirectstorage</a> <a href="https://twitter.com/Houge_Langley/status/1160482728850022400" target="_blank" rel="noopener">https://twitter.com/Houge_Langley/status/1160482728850022400</a><br><br>
推荐一个网站,<a href="https://socialblade.com/" target="_blank" rel="noopener">https://socialblade.com/</a> 可以查社交自媒体的收入,我好奇查了两个民运时政类中文大V和一个人团队化运作的美食类UP主,从收入来看,民运穷三代真心不假,怪不得海外中文民运圈鲁蛇多。这个网站的估计收入上限的一半大概就是YouTuber的实际收入。图一月收入轻松15W美金,养个团队绰绰有余 <a href="" target="_blank" rel="noopener"></a> <a href="https://twitter.com/geekshock/status/1160456980932124672" target="_blank" rel="noopener">https://twitter.com/geekshock/status/1160456980932124672</a><br><br>
这妹子太能喝了,昨天她喝了2瓶啤酒,1大桶啤酒,然后到家又喝了我半瓶威士忌<br>我已经醉的先去睡了,刚刚才办了她,会喷水,今天要洗床单了 <a href="" target="_blank" rel="noopener"></a> <a href="https://twitter.com/circular_fan/status/1160338630331625472" target="_blank" rel="noopener">https://twitter.com/circular_fan/status/1160338630331625472</a><br><br>
<a href="?q=%23%E7%B2%BE%E7%BB%9D%E5%9B%BE%E9%89%B4">#精绝图鉴</a> <a href="https://twitter.com/lovebabyran/status/1159417538242945024/photo/1" target="_blank" rel="noopener">https://twitter.com/lovebabyran/status/1159417538242945024/photo/1</a> <a href="https://twitter.com/lovebabyran/status/1159417538242945024" target="_blank" rel="noopener">https://twitter.com/lovebabyran/status/1159417538242945024</a><br><br>
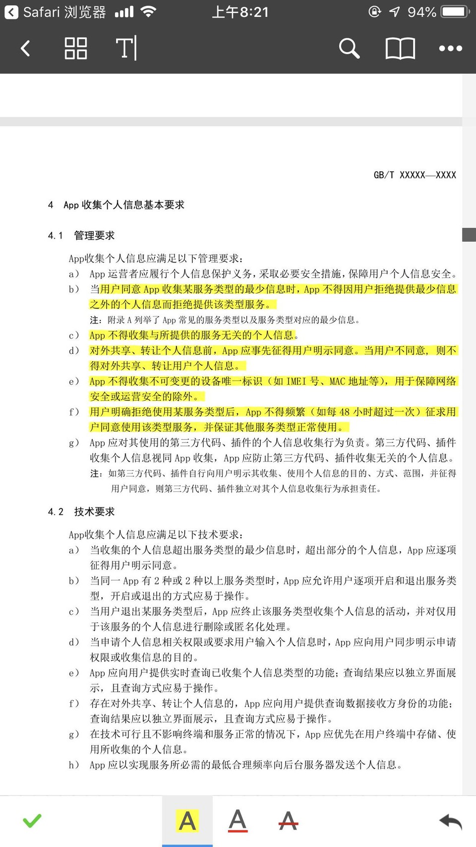
信息安全技术移动互联网应用(App)收集个人信息基本规范 草案出来了<br>可以预见的是:为了“合理”收集更多个人信息,聚合N种服务的超级APP将会越来越多,就像附录a的导航,最少信息两个,整合打车功能后,就可以合理收集更多信息了…<br><br>可以去提意见:<br><a href="https://www.tc260.org.cn/front/postDetail.html?id=20190808111821" target="_blank" rel="noopener">https://www.tc260.org.cn/front/postDetail.html?id=20190808111821</a> <a href="" target="_blank" rel="noopener"></a> <a href="https://twitter.com/freesisx/status/1159624136332701703" target="_blank" rel="noopener">https://twitter.com/freesisx/status/1159624136332701703</a><br><br>
DC 5.5*2.5 转 Type-C PD快充诱骗头,搭配 65W PD 充电器可以给 NUC 供电。<br><br>Type-C 王道啊。 <a href="" target="_blank" rel="noopener"></a> <a href="https://twitter.com/taresky/status/1159388062985547776" target="_blank" rel="noopener">https://twitter.com/taresky/status/1159388062985547776</a><br><br>
小朋友要参加诗词飞花令比赛。于是我将 200 首诗 + 100 首词作为输入源,以句为单位,写了个小程序,整理出飞花令所有组合。程序跑完后看结果,“不”字竟然是古诗词排名第一的高频字,这倒有点出乎我的意料: <a href="https://twitter.com/iXiaoHui/status/1159268890024669184/photo/1" target="_blank" rel="noopener">https://twitter.com/iXiaoHui/status/1159268890024669184/photo/1</a> <a href="https://twitter.com/iXiaoHui/status/1159268890024669184" target="_blank" rel="noopener">https://twitter.com/iXiaoHui/status/1159268890024669184</a><br><br>
利用小鏡子讓 macbook 的 webcam 可以往下拍攝,然後再寫軟體去分析拍攝到的影像,進而達到 touchscreen 的效果,很有意思。 Turning a MacBook into a Touchscreen with $1 of Hardware <a href="https://buff.ly/2IovN8A" target="_blank" rel="noopener">https://buff.ly/2IovN8A</a> <a href="https://twitter.com/elleryq/status/1158933532653367297" target="_blank" rel="noopener">https://twitter.com/elleryq/status/1158933532653367297</a><br><br>
@且生君 <br>民国时期的宫观、寺庙是不收门票的,知名的宫观山门前都挂着这样的门联:<br>心存正直见吾不拜何妨,<br>举念奸邪纵是烧香无益。(单行道)<br>一一如今,进入商品时代,钱就成了所有门槛的名副其实的“通行证”。 <a href="" target="_blank" rel="noopener"></a> <a href="https://twitter.com/zhu0588/status/1158600183820640258" target="_blank" rel="noopener">https://twitter.com/zhu0588/status/1158600183820640258</a><br><br>
做了一套中国各地特色美食的 iMessage 贴纸,现在可以在 App Store 下载。这些贴纸同时是 V2EX 城市节点的图标。接下来会更新更多地区或城市的美食贴纸。也欢迎大家向我介绍你的家乡美食。<i class="emoji" style="background-image:url(//telegram.org/img/emoji/40/F09F9880.png)"><b>😀</b></i><br><a href="https://apps.apple.com/us/app/food-4-us/id1475397425" target="_blank" rel="noopener">https://apps.apple.com/us/app/food-4-us/id1475397425</a> <a href="" target="_blank" rel="noopener"></a> <a href="https://twitter.com/Ohyi/status/1158535019242987520" target="_blank" rel="noopener">https://twitter.com/Ohyi/status/1158535019242987520</a><br><br>
@且生君 <br>民国时期的宫观、寺庙是不收门票的,知名的宫观山门前都挂着这样的门联:<br>心存正直见吾不拜何妨,<br>举念奸邪纵是烧香无益。(单行道)<br>一一如今,进入商品时代,钱就成了所有门槛的名副其实的“通行证”。 <a href="" target="_blank" rel="noopener"></a> <a href="https://twitter.com/zhu0588/status/1158600183820640258" target="_blank" rel="noopener">https://twitter.com/zhu0588/status/1158600183820640258</a><br><br>
做了一套中国各地特色美食的 iMessage 贴纸,现在可以在 App Store 下载。这些贴纸同时是 V2EX 城市节点的图标。接下来会更新更多地区或城市的美食贴纸。也欢迎大家向我介绍你的家乡美食。<i class="emoji" style="background-image:url(//telegram.org/img/emoji/40/F09F9880.png)"><b>😀</b></i><br><a href="https://apps.apple.com/us/app/food-4-us/id1475397425" target="_blank" rel="noopener">https://apps.apple.com/us/app/food-4-us/id1475397425</a> <a href="" target="_blank" rel="noopener"></a> <a href="https://twitter.com/Ohyi/status/1158535019242987520" target="_blank" rel="noopener">https://twitter.com/Ohyi/status/1158535019242987520</a><br><br>