Show newer

RT @wikileaks
Documents relating to the UK Supreme Court's decision refusing to hear appeal:

1. Assange application for permission to appeal to the UK Supreme Court:

Full application: dontextraditeassange.com/permi

RT @farnazfassihi
New: A senior US official briefed on the Erbil attack told my colleague @EricSchmittNYT the building struck by IRGC ballistic missiles also served as an Israeli training facility. The US consulate was not targeted but the IRGC doesn’t mind that it was nearby, the official said.

RT @tparsi
Wow!!

This is big! US official confirms that the building hit by Iran in Erbil was indeed used by Israelis for training.

This may mark a new phase in the Israeli-Iranian not-so-secret war. Israeli strikes in Syria will be responded by Iranian strikes against Israelis in Iraq>> twitter.com/farnazfassihi/stat

RT @aloa5
🤔Das google-doc-team, hat die -Datenerfassung nun offenbar auch beendet und der @Tagesspiegel scheint eine vollkommen andere Erfassung als @risklayer zu haben. Muss mir erst überlegen, ob/was ich daraus machen kann.🤷

RT @ClintEhrlich
🚨 BREAKING: Parliament of NATO member Estonia has voted in favor of a no-fly zone over Ukraine. 🚨

RT @ClintEhrlich
When I warned about the "no-fly zone" lobby in February, blue checks mocked it as a conspiracy theory.

Three weeks later, a NATO member has voted in favor of the operation.

Read my thread on why it's a bad idea that could trigger WW3: twitter.com/ClintEhrlich/statu twitter.com/ClintEhrlich/statu

RT @jburnmurdoch
NEW: I’m not sure people appreciate quite how bad the Covid situation is in Hong Kong, nor what might be around the corner.

First, an astonishing chart.

After keeping Covid at bay for two years, Omicron has hit HK and New Zealand, but the outcomes could not be more different.

Als ich den untenstehenden Tweet verfasste, war das noch sarkastisch gemeint.

wollen offenbar unbedingt das Overton-Fenster zu verschieben.

Demnächst wird vor „Panikmache“ wegen eines kleinen Atomkriegs gewarnt.
/2
---
RT @BakuninsT
Man muss das Ganze auch mal positiv sehen.

Ein thermonuklearer Schlagabtausch würde die international vereinbarten Klimaziele in erreichbare Nähe rücken.
twitter.com/BakuninsT/status/1

Show thread

Als ich diesen Tweet unten verfasste, war das noch sarkastisch gemeint.

unternehmen alles in ihrer Macht stehende um das Overton-Fenster zu verschieben.

Demnächst wird dann vor „Panikmache“ wegen eines kleinen Atomkriegs gewarnt.
---
RT @BakuninsT
Man muss das Ganze auch mal positiv sehen.

Ein thermonuklearer Schlagabtausch würde die international vereinbarten Klimaziele in erreichbare Nähe rücken.
twitter.com/BakuninsT/status/1

Show thread

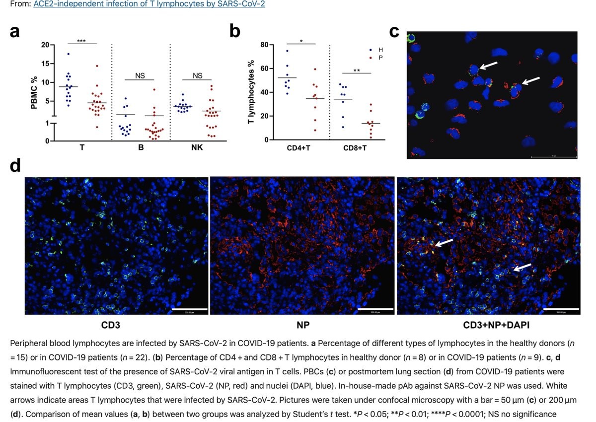
RT @yaneerbaryam
New Research:

Stop "infection-based immunity" claims completely:

SARS-CoV-2 INFECTS T lymphocytes!

Direct damage to the immune system.

Why has this been hard to see? Answer: The infection doesn't use ACE-2 receptors. It uses a different mechanism.

1/

nature.com/articles/s41392-022

RT @ennopark
Das bedarf dringend fachlicher Einordnung. Auf mich als Laien wirkt das sehr beunruhigend. twitter.com/yaneerbaryam/statu

RT @LowerClassMag
Wenn ihr etwas über die Wurzeln des ukrainischen Faschismus lesen wollt: Der Aufsatz "The Return of the Ukrainian Far Right" des schwedisch-amerikanischen Historikers Per Anders Rudling gehört unbedingt auf eure Literaturliste. Außerdem Wilson: Ukrainian Nationalism von 1998.

RT @gereonas
Die -Zahlen am Montag zeigen einen erneuten Höchststand bei den Infektionen, eine weiter hohe , eine deutliche Zunahme bei Neuaufnahmen auf Intensivstationen und eine stabile Totenzahl. Details wie immer im folgenden Thread. (1/x)

RT @NikGerassimow
Update .
Im Überblick:
- Truppenstützpunkt in West-Ukraine vernichtet, offensichtlich westliche Kämpfer getroffen;
- schwerer Raketenangriff auf ;
- besucht Truppen nahe Kiew;
- russ. Truppen setzen Kampfdrohnen und "Krasnopol" ein.
Thread 👇
(1/25)

Das Zeug wächst bei uns wie wild im Garten. Sehr gesund, aber übertreiben sollte man es nicht wegen der Oxalsäure.
---
RT @Asher_Wolf
This will be part of dinner tomorrow: purslane. Easy to grow and a good source of omega-3
twitter.com/Asher_Wolf/status/

RT @caitoz
It gives me no pleasure but I'm confident western powers won't start WW3 with a Ukraine no-fly zone because western rulers don't give a fuck about Ukrainians. They'd happily watch every single Ukrainian die a horrible death than risk their own deaths via nuclear armageddon.

RT @SFiedler2
@NaveMinMargaYe @TobiasHuch ...das ist den meisten Leuten auch nicht bewusst...

Show older
Qoto Mastodon

QOTO: Question Others to Teach Ourselves
An inclusive, Academic Freedom, instance
All cultures welcome.
Hate speech and harassment strictly forbidden.