The latest episode of the #EMBOPodcast is live & (in my biased opinion) this should make for some great weekend listening.
@CoriBargmann & I discussed the evolution of behavior, #OpenScience, a worm’s sense of smell, the Human #Brain Initiative, mentorship, and much more.
You can listen to it at the link below or your preferred podcast app
#neuroscience #Celegans #oncogenes #sciencepolicy #mentorship #SciComm #SciencePodcast
https://www.embo.org/podcasts/our-special-feature-as-humans-is-communication/
"What made the casket unusual was not the length of its journey but what was inside: a single, gold-capped molar. It belonged to Patrice Lumumba, the anti-colonial hero, pan-African nationalist and the DRC’s first democratically elected prime minister, who was tortured and assassinated in 1961."
https://www.ft.com/content/eca1ba35-aa02-4c5c-b5fa-d93f36ed7c0d
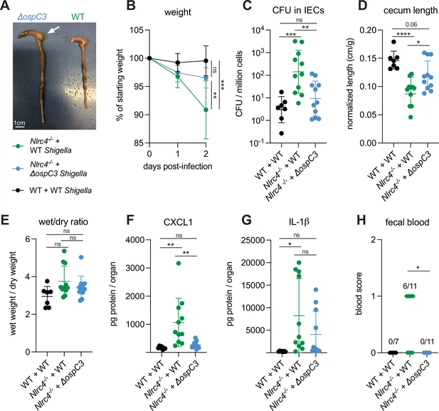
"Our findings underscore the importance of cell death in defense against intracellular bacterial pathogens and provide an example of how layered and hierarchical immune pathways can provide robust defense against pathogens that have evolved a broad arsenal of virulence factors."
#Shigella #HostPathogen #CellDeath #Apoptosis #InnateImmunity #Pathogen #Microbiology #Immunology
Aquatint & chine-collé with colours added through viscosity printing by Madalena
My latest clinical pipeline column for @NatureMedicine is out today.
It's a look at the recent approval of mosunetuzumab, #Genentech's bispecific anti CD20/CD3 monoclonal antibody
for relapsed or refractory follicular #lymphoma.
#FollicularLymphoma #Hematology #MonoclonalAntibody #DrugDevelopment
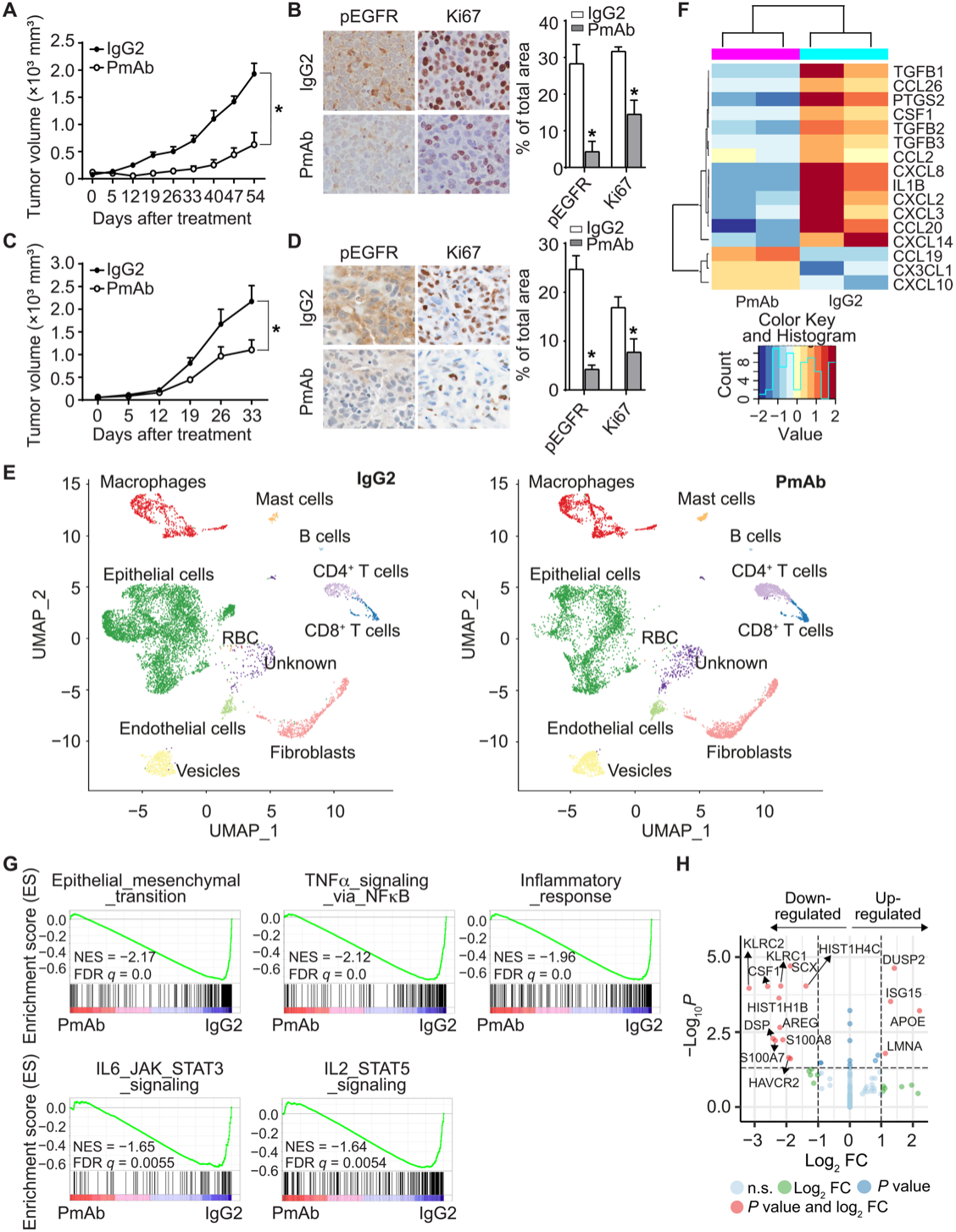
"Using novel humanized IBC mouse models, we discovered that EGFR-targeted therapy remodels the IBC TME by increasing cytotoxic T cells and reducing immunosuppressive regulatory T cells and M2 macrophages. These changes were due to diminishing immunosuppressive chemokine expression regulated by transcription factor EGR1. We also showed that induction of an immunoactive IBC TME by an anti-EGFR antibody improved the antitumor efficacy of an anti–PD-L1 antibody."
#Immunology #Immunotherapy #EGFR #DrugDevelopment #MonoclonalAntibody
'To focus zoonotic risk assessment on those viruses with true epidemic potential, we contend that the process of virus emergence—that is, when a zoonotic virus establishes sustained transmission in humans—is better understood from an ecological perspective.'
Petrone et al @emboreports
'The main goal of this review is to explore the hypothesis of the essential role of pathogens and immune system activation in AD development and a protective role of amyloid beta peptide as a part of brain immunity. This might open the door to new approaches beyond the traditional paradigm and hopefully also new therapeutic strategies.'
#AlzheimersDisease #Alzheimer #NeuroDegeneration #Neuroimmunology
https://journals.plos.org/plospathogens/article?id=10.1371/journal.ppat.1010929
ICYMI at the end of last year.
This was a really interesting episode of the #EMBOPodcast with Roberto di Lauro, a former group leader at the EMBL, professor at the University of Naples Federico II, and President of the Stazione Zoologica Anton Dohrn.
One aspect I really enjoyed was the discussion on the need for different types of research for different communities and applications - as well as some great discussions on the history of #MolecularBiology
(since this is essentially radio, one can also add: what a great voice).
https://www.embo.org/podcasts/we-should-know-more-this-is-our-main-job/
This is peak something: Werner Herzog reads Cormac McCarthy
Glazed stoneware (15x16cm) by Madalena
'Whereas Freud saw consciousness as layered and broadly situated in the brain, Cajal saw it as local and mechanical. He believed that it resided somehow within cells, as if a cell were a kind of chamber containing impressions that produce the self and one’s sense of being alive.'
https://www.nybooks.com/articles/2023/02/09/illuminating-the-brains-utter-darkness-cajal-jorgensen/
If you're in Philly (cc @BrodskyLab) or NY:
"In two extraordinary recent exhibitions—“Matisse in the 1930s,” currently at the Philadelphia Museum of Art, and “Matisse: The Red Studio,” which was at the Museum of Modern Art in New York over the summer—we see Matisse going to extremes."
https://www.nybooks.com/articles/2023/02/09/going-to-extremes-matisse-the-red-studio/
Sebastian is my oldest friend, great to see his new book company, Tertulia, taking off:
"The app’s name is inspired by tertulias in Spain, which are informal gatherings at bars or cafes where people chat about current affairs and the books they are reading. Now, the app is creating a digital space to do the same."
https://nypost.com/2023/01/21/how-tertulia-new-app-for-book-lovers-makes-for-easy-reading/
“They say they are patriots who are fighting for Brazil … [but] this is terrorism … and this was engineered by people with economic and political power,” Guajajara said, as her government battled to identify those behind the most serious outbreak of political violence since the end of the military dictatorship in 1985.'
https://www.theguardian.com/world/2023/jan/15/brazil-new-leaders-coup-attempt-lula-bolsonaro
Off-the-shelf CARTs
"Nevertheless, generation of autologous CAR T cell products is extremely time consuming and costly, prompting researchers to explore alternative strategies to overcome these limitations. In this issue of Nature Medicine, Mailankody et al.4 report results of part A of the phase 1 UNIVERSAL clinical trial, which evaluated ALLO-715, an allogeneic off-the-shelf anti-BCMA CAR T cell product."
#CARTcells #Immunology #Immunotherapy #NatureMedicine #MultipleMyeloma #Hematology
I've worked on all of science, from B cells to T cells.
https://fellowsherpa.com