"A week later the phone rang and I was told that I had a cancer of the testicles that had spread to a lymph node and to one lung. Instead of seeing the urologist, I would now need to see an oncologist. For a few days I comforted myself by pretending that, because of my abiding interest in the mysteries and niceties of Being, I had to see an ontologist. Nobody except one of my fellow Irish novelists thought this was funny. "
Really cool work in #Immunity by Annika Frede, Eduardo Villablanca et al. using a mouse DSS model of intestinal damage
"Although neutrophils and monocytes expanded transiently during the inflammatory process, B cells continued to expand during the recovery phase, becoming the most dominant cell type within the colon LP. Using flow cytometry, single-cell RNA sequencing (scRNA-seq), immunofluorescence, and RNAscope, we identified an interferon (IFN)-induced B cell subtype that accumulates in damaged areas of the regenerating colon. B cell depletion (BCD) during the recovery phase enhanced tissue repair and a transcriptomic program associated with the extracellular matrix (ECM) remodeling. "
My latest column for #NatureMedicine is a look at early human results of a new class of #antibiotics for #tuberculosis
The mechanism of action is essentially to clog the #mycobacterium's tRNA synthetase - the result of two decades of research on boron-based compounds.
First there were PAMPs (with a debatable 'P'). Then there were DAMPs. Somehow I'd missed plant HAMPs: herbivore-associated molecular pattern receptors
"Here, we analyze the consequences for CD8+ T cells of STAT3 GOF SH2 (K658N) or TA (T716M) domain mutations in the mouse germline and in people with germline STAT3 GOF syndrome. The findings demonstrate that diverse STAT3 GOF mutations cause oligoclonal accumulation of T-LGL-like effector CD8+ T cells and that the accumulation of these rogue T cells contributes to autoimmune pathology."
'These data demonstrate an important physiological role of AMPKβ1 Ser108 phosphorylation in promoting fatty acid oxidation, mitochondrial biogenesis and autophagy under conditions of high lipid availability. As both ketogenic diets and intermittent fasting increase circulating free fatty acid levels, AMPK activity, mitochondrial biogenesis, and mitophagy, these data suggest a potential unifying mechanism which may be important in mediating these effects.'
'Strange, spooky, funny: Gillian Wearing’s Imagined Mask of Joan Crawford as Bette Davis in Whatever Happened to Baby Jane, created with AI - DALL-E 2. Photograph: © Gillian Wearing/Courtesy Maureen Paley, London'
https://www.theguardian.com/artanddesign/2022/dec/01/six-leading-british-artists-making-art-with-ai
New preprint from Valeria Fumagalli, @iannaconelab et al
"Nirmatrelvir treatment blunts the development of antiviral adaptive immune responses in SARS-CoV-2 infected mice"
'However, no direct evidence exists as to if and how laryngeal and ventricular structures can vibrate to produce sound in bats due to challenges of imaging the vocal folds in vivo at the extremely high speeds required.
Here, we test the hypothesis that specialization of different laryngeal structures supports the extreme frequency range of FM bats. We test this hypothesis in Daubenton’s bats (Myotis daubentonii) that have an extreme 77 octave fo range from 1 to 95 kHz '
https://journals.plos.org/plosbiology/article?id=10.1371/journal.pbio.3001881
" To test the hypothesis that cephalopod limbs evolved by recruitment of an ancient gene regulatory network for appendage development that is conserved across Bilateria, we investigated arm and tentacle development in embryos of the cuttlefish, Sepia officinalis."
'Surprisingly, MMR-deficient lineages rapidly developed high-level resistance (>256 μg/mL) largely without corresponding fixed mutations or transcriptional changes in well-established resistance genes. Further investigation revealed that these isolates had paradoxically generated an early inactivating mutation in the mexB gene of the MexAB-OprM efflux pump, a primary mediator of CZA resistance in P. aeruginosa, potentially driving an evolutionary search for alternative resistance mechanisms.'
#Antibiotics #Microbiology #Mutation #PLOSBiology
https://journals.plos.org/plosbiology/article?id=10.1371/journal.pbio.3001878
"The existence of successful class mismatched T cells in the periphery—those that demonstrate high specificity and are signaling competent—could thus reflect a specific subset of cells that have escaped thymic development mechanisms, or they could be rare instances of pedestrian, class-restricted T cells that express a TCR nonetheless cross-reactive with a mismatched MHC ligand."
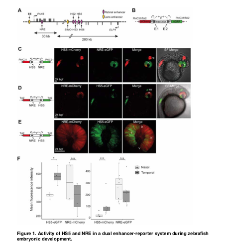
'As is the case for other developmental loci, understanding
the functions of individual PAX6 enhancer elements, and whether they act in redundant,
additive, or distinct ways, will help to decode non-coding mutations at this locus and further
our understanding of the mechanisms of enhancer activity during development.'
#Zebrafish #Development #DevelopmentalBiology #Preprint #Pax6
'Tomando como punto de partida los más de 1.180 monumentos incluidos en la Lista Roja de Hispania Nostra, la historiadora del arte Raquel Álvarez publica el libro ‘101 monumentos que tus hijos, tal vez, ya no verán’.'
“A theme of the novel,” le Carré wrote to his aunt Ella Haymes, who along with her sister Ruby was upset by the book (or at least its reception—they hadn’t read it), “is that hypocrisy thrives upon the silence and the goodheartedness of respectable people, and that deceit, when it passes unchallenged, can be bestowed upon one generation by another.”
https://www.bookforum.com/print/2904/the-correspondence-of-spy-turned-novelist-john-le-carre-25148
Model organism limitations
"Although many of the fundamental observations in murine models are expected to be similar in human tissue, it may still be difficult to directly transfer the observations to a human context. In particular, murine skin architecture is dominated by hair follicles, which are less frequent in human skin, leaving human skin with a larger proportion of much thicker interfollicular epidermis (22). Hence, to understand and translate the functions of the TGF-β signaling pathways into a human setting, it is important to use a human cellular and tissue system"
Great to see Ed Yong making the Times top 10 books of 2022 list
https://www.nytimes.com/2022/11/29/books/best-books-2022.html
"To understand the basis for Ca2+ transport and signaling in Mtb, we determined Mtb’s transcriptional response to Ca2+. Overall, only few genes changed expression, suggesting a limited role of Ca2+ as a transcriptional regulator. However, 2 of the most strongly down-regulated genes were the pe15 and ppe20 genes that code for members of a large family of proteins that localize to the outer membrane and comprise many intrinsically disordered proteins."
#Tuberculosis #CalciumSignaling #PLOSBiology #Metabolism
https://journals.plos.org/plosbiology/article?id=10.1371/journal.pbio.3001906
'During the last decade, the stimulation of T-cell function by the blockage of immunosuppressive checkpoints has experienced an outstanding impact in the treatment of cancer. Development of the chimeric antigen receptor T-cell technology has also emerged as a powerful alternative for patients suffering from oncological processes, especially those affected by hematological neoplasms. Recent evidence suggest that the use of immunotherapy could be extended to non-oncological diseases and could be especially relevant for age-associated disorders, opening exciting therapeutic options for a wide range of diseases of the elderly.'
https://www.embopress.org/doi/full/10.15252/emmm.202216301
I've worked on all of science, from B cells to T cells.
https://fellowsherpa.com