So I just provided the answer to this Stackexchange question and I noticed something kinda cool and interesting in the final equation:
The equation, for those of you on a Latex capable instance is:
\( k \cdot \frac{N_p}{N_s} \cdot \sqrt{\frac{L_s}{L_p}} = R_\phi\)
In this case R, the flux linking ratio, must be a value between 0 and 1 and represents the percentage of flux that is mutual between two coupled inductors (a transformer).
Similarly k is Coefficient of Coupling, which is also a ratio between 0 and 1. It is a different measure of how well coupled two inductors are.
What I find interesting about the equation is that all the other variables can be anything from 0 to infinity, so at first glance you would think that it would be possible to have a scenario where either R or k are greater than 1. But in reality because the number of windings of the primary and secondary have a reciprocal relationship to that of the square root of the ratio of the inductances, in reality any real world values that you could plug in here would actually never be able to produce a contradiction.
If you look at the equation to calculate the inductance of an inductor based on its number of turns this becomes obvious. for simplicity if we assume the diameter if the inductor and the wire thickness are all the same then the relationship is basically the following:
\( L = N^2 \cdot C \)
Where L is the inductance, N is the number of turns, and C is some constant. So essentially the square of the number of turns of the inductor is linearly proportional to its inductance. Going back to the equation I was talking about this basically counters the sqrt function in the equation and it becomes obvious why any real world values would always satisfy the equation correctly.
#Electronics #ElectricalEngineering #EE #Math #Science #Physics #Maths #Mathematics
So for those of you following my #ROES project ("Ridiculously Over Engineered SWR Meter") which I've been active on the past few days I finally just sent the boards off to be printed for a prototype run. so V2.0 is officially released (though I may do a minor revision before printing up a large number of boards).
Attached are some screenshots of the final schematic and some renderings of what the boards will look like when its done. Its a 4 layer board though so many of the traces are internal.
You can find the files for this, which will be released as open-source, here:
https://git.qoto.org/roes/roes-hardware/
#Ham #HamRadio #Radio #RF #EE #Electronics #ElectricalEngineering #Science
So I fixed a few more mistakes in the the V2 schematic for my "Ridiculously Over Engineered SWR Meter". Attached is the new schematic.
You can find the files for this, which will be released as open-source, here:
https://git.qoto.org/roes/roes-hardware/
#Ham #HamRadio #Radio #RF #EE #Electronics #ElectricalEngineering #Science #ROES
For those following along I have made some minor corrections to the V2 schematic for my "Ridiculously Over Engineered SWR Meter". Attached is the new schematic.
You can find the files for this, which will be released as open-source, here:
https://git.qoto.org/roes/roes-hardware/
#Ham #HamRadio #Radio #RF #EE #Electronics #ElectricalEngineering #Science #ROES
Some of the physics students I tutor recently asked me to explain the Casimir Effect in simple conceptual terms, so here it is...
The Casimir Effect can be noticed if you take two plates separated by a very small distance in a vacuum; there will be a mysterious force that causes the plates to be attracted to each other.
The cause of this effect is analogous and similar to having two plates in a medium, like water; If you apply sound waves to the water with a wavelength greater than the distance of the separation of the plates you will notice the plates will attract. This is because the waves are too big to enter the space between the plates and as such they exert a force on the outside faces of the plates and none on the inside faces, causing them to attract.
However with the Casimir Effect the plates are in a vacuum, and the waves come from quantum fluctuations rather than traditional mechanical waves. As we know from quantum mechanics everything can be represented as waves. We also know that at very small dimensions we witness a "quantum foam", essentially particles and energy constantly flashing in and out of existence. These particles and energy are essentially the source of the waves in a vacuum. If the plates are sufficiently close then only particles and energy of sufficiently small wavelength will occur between the plates, while larger wavelengths would be free to form in the space outside the plates. As such a similar effect as our water example occurs where there are more waves to exert a force on the outside faces of the plates than on the inside faces. As such the two plates are again attracted to each other.
https://en.wikipedia.org/wiki/File:Water_wave_analogue_of_Casimir_effect.ogv
#Science #Physics #QM #Quantum #QuantumMechanics #wave #Waves
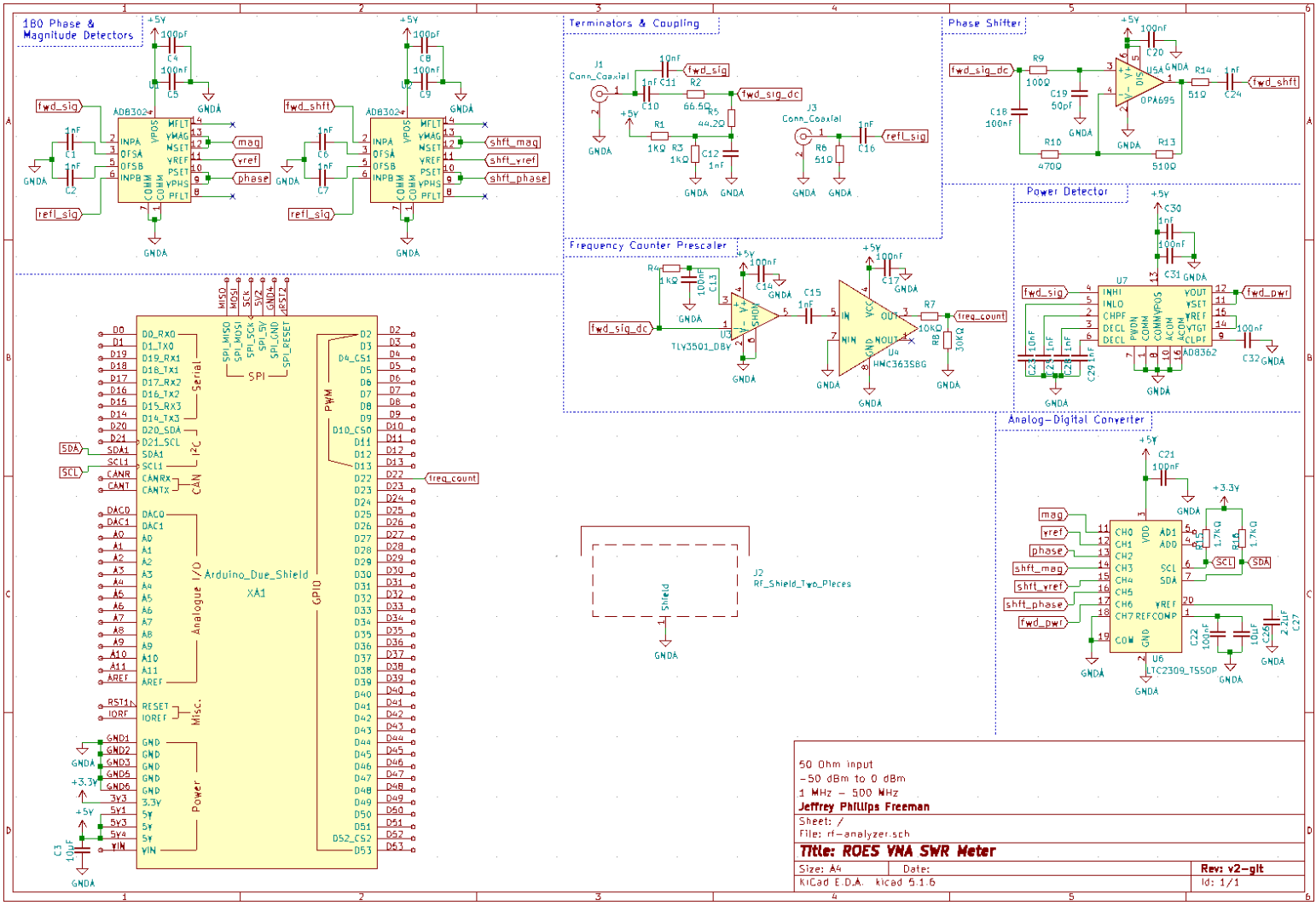
I think I may have finally finished the Version 2 Schematic of my "Ridiculously Over Engineered SWR meter" or ROES for short.
Its basically an Arduino based SWR meter with an LCD display (not depicted here as that is a seperate shield). But it provides all the functions of a Vector Network Analyzer (VNA) and goes way beyond your typical SWR meter. The only thing it doesn't have that a VNA would have is a function generator, as it relies on the transmitter to do that.
Generally you'd hook a directional coupler into your feedline (I'll be providing that as a seperate kit) and then tie the forward and reflected ports into this shield.
#Ham #HamRadio #Radio #RF #EE #Electronics #ElectricalEngineering #Science #ROES
A neat circuit simulation I worked on a while back that was intended to provide automatic RF gain control.
In other words regardless of how strong or weak the input signal is the circuit would either attenuate or amplify the signal to bring it to ~ 3V. The idea was to be able to use it to analyze signals with a wide range of input voltages on a 3.3V chip. It was going to be part of a frequency counter but I created a simpler design for that in the end.
Either way check it out and play with it even if the circuit doesnt interest you as this web-based circuit simulator is pretty cool if your a beginner or just want to mess around with a circuit idea.
A slightly delayed #FollowFriday / #FF I know, but I also don't want to skip this one as we have a lot of new cool people
===== New =====
@louiscouture - A new user from Quebec, his profile reads: I like coding, technology and taking long walks, photography, politics and science. 8values says I’m libertarian socialist but I am just confused and only want a better world for all of us. Do not talk to me about inches and feet unless it’s body parts because I do not understand what it is.
@compass_straight_edge - His interests (that I know of) seem to be #programming and #Math
@svmihar - A gamer and a coder, does some #python.
@EVoCeO From his profile: Hi, new to decentralized social media and social media in general. I chose Mastodon because if its uncensored nature and chose qoto because of its philosophy. Such a fresh take on social media I'm excited to try it out.
@Demosthenes - Also brand new, but has jumped right in and been pretty active since he signed up.
@ml - Seems like an Open-source / #Linux user. He is brand new but gonna keep an eye on him for future posts.
===== Old=====
@soundofsun - From her profile: 𝖐𝖊𝖊𝖓 𝖔𝖓 𝖆𝖓𝖆𝖑𝖞𝖟𝖎𝖓𝖌 𝖙𝖍𝖊 𝖘𝖍𝖚𝖉𝖉𝖊𝖗 // 𝖑𝖞𝖎𝖓𝖌 𝖉𝖔𝖜𝖓 𝖎𝖓 𝖙𝖍𝖊 𝖉𝖆𝖗𝖐 𝖙𝖔 𝖉𝖗𝖊𝖆𝖒 // 𝖆 𝖗𝖔𝖈𝖐𝖆𝖇𝖎𝖑𝖑𝖞 𝖗𝖎𝖉𝖊 𝖋𝖗𝖔𝖒 𝖙𝖍𝖊 𝖌𝖑𝖎𝖙𝖙𝖊𝖗 𝖙𝖔 𝖙𝖍𝖊 𝖌𝖑𝖔𝖔𝖒
☁️🌑🏔️🤍
@2ck - From his profile: A capable software engineer and aspirating (sic) cook
@JulianRott - Mostly posts interesting #STEM articles.
@zleap - Interested in #Technology, #Science, Fediverse, Linux and free software.
@lupyuen - One of our embedded / IoT guys, seems to focus a lot on digital hardware and software. Lots of cool projects on his feed, he brands himself as "Techie and Educator in #IoT "
"Ya know, every time you remember something your mind changes it just a little, until your best and your worst memories are your biggest illusions." -- The expanse
I am watching this show for the first time and I'm really REALLY impressed with the scientific accuracy in ever minor details. This is an excellent quote from the show and it is also scientifically accurate from experiments we have done on mice. I have never seen a show so mindful of the science before yet still be futuristic science fiction. Really cool!
WOA, this is kinda a big deal
https://astronomy.com/news/2019/12/astronomers-map-a-neutron-stars-surface-for-the-first-time
Having some fun in the lab today doing some semisynthesis on phenols using Boron Trifluoride Etherate. Everything should be done except the final distillation step ill be doing tomorrow.
Ok so after a day of running TLC plates on this experiment and continually failing to separate out the THC and th CBD on the plate I decided to give up and wait for a more appropriate stain that colors differently for THC and CBD to help that along...
In the meantime just to be sure I did do a colorimetric test called the beam test which can distinguish between CBD and THC nad I can show the final product has relatively no CBD in it.
The picture below shows the before and after sample tested side by side. The vial on the right was the vial that held the pure CBD (just had a little residual dust in it). It turned pink and then a dark violet. The watch glass on the left as the final isomerized product. It remains clear indication no CBD is present in the sample, this strongly suggests it is a relatively pure sample of THC.
Lamp Phone, now even your light bulbs make it easy to ease drop on you!
https://techxplore.com/news/2020-06-bulb-vibrations-yield-eavesdropping.html
The TLC plate i was trying didnt quite work. I think it wasnt ling enough to allow the chemicals to seperate. This one is a bit ugly as i had to cut it but its 3 tines longer. Maybe this will work...
Today I finished the first 1/3rd of the video I am doing for all of you showing CBD to THC semisynthesis. I should be able to finish the rest tomorrow I hope.
Today I covered dissolving the CBD in hexane in the proper proportion then stepped everyone through the steps to do a TLC plate on it so we can verify the purity of the starting product, which includes how to stain it to help CBD develop a distinct pink color for easier identification.
Tomorrow I will do the semi-synthesis into THC and then the final analysis to prove the end result.
I attached a sneak peek at what the TLC play to identify pure CBD looks like after it is developed. That pink dot indicates pure CBD.
Jeffrey Phillips Freeman
Innovator & Entrepreneur in Machine Learning, Evolutionary Computing & Big Data. Avid SCUBA diver, Open-source developer, HAM radio operator, astrophotographer, and anything nerdy.
Born and raised in Philadelphia, PA, USA, currently living in Utrecht, Netherlands, USA, and Thailand. Was also living in Israel, but left.
Pronouns: Sir / Mister
(Above pronouns are not intended to mock, i will respect any persons pronouns and only wish pronouns to show respect be used with me as well. These are called neopronouns, see an example of the word "frog" used as a neopronoun here: http://tinyurl.com/44hhej89 )
A proud member of the Penobscot Native American tribe, as well as a Mayflower passenger descendant. I sometimes post about my genealogical history.
My stance on various issues:
Education: Free to PhD, tax paid
Abortion: Protected, tax paid, limited time-frame
Welfare: Yes, no one should starve
UBI: No, use welfare
Racism: is real
Guns: Shall not be infringed
LGBT+/minorities: Support
Pronouns: Will respect
Trump: Moron, evil
Biden: Senile, racist
Police: ACAB
Drugs: Fully legal, no prescriptions needed
GPG/PGP Fingerprint: 8B23 64CD 2403 6DCB 7531 01D0 052D DA8E 0506 CBCE